网站首页
公司介绍
公司介绍
设备环境
新闻中心
行业动态
公司动态
产品展示
LED数显表头系列
数字万用表系列
CD4000系列
74HC系列
容栅应用系列
运算放大器系列
开关电源控制系列
AD转换器
热释电光电开关
技术支持
技术支持
常见问题
联系我们
交流中心
留言交流
官方微博
人才招聘
下载中心
技术支持
您当前所在的位置是:
首页
>
技术常见问题
技术支持
常见问题
设备环境
联系我们
微信公众号
技术常见问题
GC7135与GC7235一起使用时,采用一体数码管应用时,小数点的驱动方式?
发布时间:2016-01-18 13:12
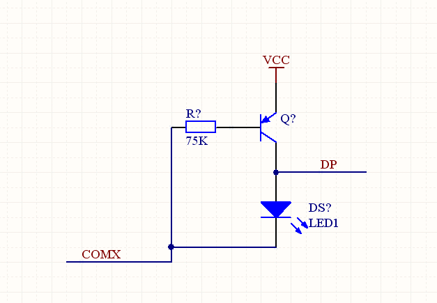
GC7135与GC7235一起使用时,采用一体数码管应用时,小数点的驱动方式为:
7235是驱动共阴数码管,所以
COM1~COM5
轮流输出低电平,要想点亮相应的数码管,就采用一个
PNP
的三极管连到对应的
COM
和
DP
引脚。左图中的
LED
指的是数码管对应
DP
的那个
LED,
不需要外部连接的
,
是数码管里面的。